分享好友
立即购买
供应信息首页
频道列表
1/5
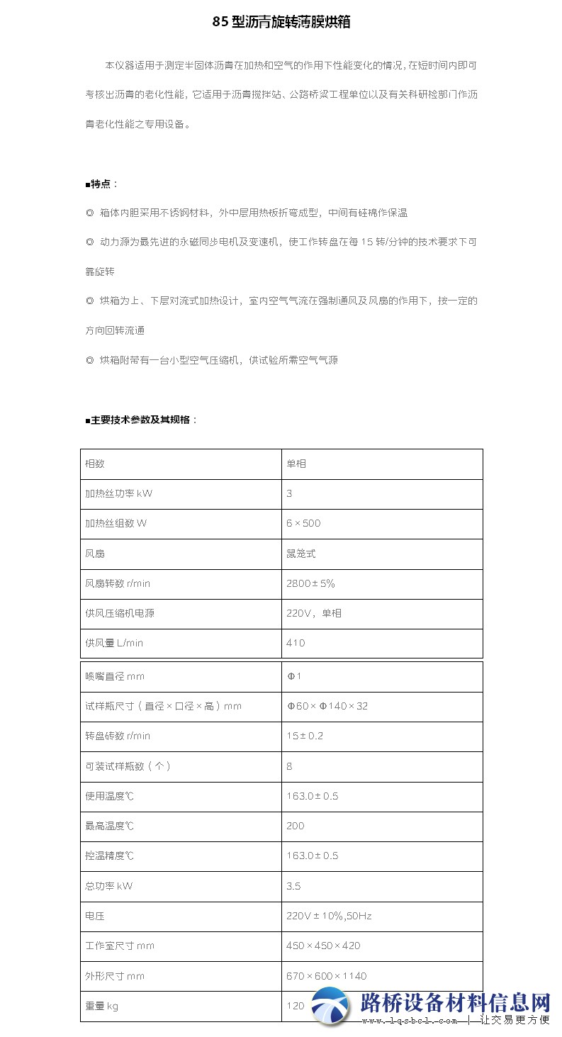
85型沥青旋转薄膜烘箱
2016-11-25 08:58
655
0已售
价格:
¥6500.00
/台
品牌:路达
起订:1台
供应:50台
发货:3天内
立即购买
举报 0
收藏 0
评论
0
分享
30
联系方式
在线交谈
发送信件
拨打电话
发送邮件
QQ交谈
地图导航
更多
82型沥青薄膜烘箱
贵州欧亚星科仪器设备有限公司
85型沥青旋转薄膜烘箱
贵州欧亚星科仪器设备有限公司
TC-20低温恒温槽
贵州欧亚星科仪器设备有限公司
THD-0506低温恒温槽
贵州欧亚星科仪器设备有限公司
LDRS-6沥青含量分析仪(燃烧法)
贵州欧亚星科仪器设备有限公司
LDCX-1液压车辙试样成型机
贵州欧亚星科仪器设备有限公司
LDCZ-5科研型自动车辙试验仪
贵州欧亚星科仪器设备有限公司
LDL-2沥青蜡含量测定仪
贵州欧亚星科仪器设备有限公司
LD-2000全自动沥青软化点测定仪
贵州欧亚星科仪器设备有限公司
沥青混合料搅拌机
贵州欧亚星科仪器设备有限公司